未來,中國以外的市場將不會見到 Galax 這個品牌的 GeForce RTX 顯示卡。
Galax、Galaxy,或者是影馳是 Palit 集團的其中一份子,而在品牌整合的前提之下,Galax 將專注於中國市場,意味著我們將不會在中國以外的市場見到其身影。WCCFTECH 掌握到的 Palit 最新公告確認,Galax 正式併入到 Palit 集團,從 2026 年 4 月 1 日將有集團直接營運。

前身為嘉威科技(Galaxy Technologies),影馳科技(Galaxy Microsystems)是 1994 年在香港成立,並於 1999 年成為 NVIDIA 的 AIC 合作夥伴之一,而 Palit 是在 2007 年收購 Galax。
Galax 曾經在台灣市場販售,但後續因一些問題而選擇退出台灣市場。
Galax 的 HOF 名人堂系列應該是大家較為熟悉的系列,這個系列與 EVGA 的 KINGPIN 系列顯示卡可以說是全球極限超頻玩家以及不少高階玩家的首選。

如果有印象的話,Galax 在歐洲是以 KFA2 這個品牌在販售。另一方面,我們也確認影馳科技香港辦公室將關閉。
雖然 Galax 品牌重心未來將放在中國市場,但可靠消息提到,Palit 仍會以 Galax 這個品牌出貨給部分海外核心客戶,至於核心客戶是誰,我們對這部分就沒有過多的詢問。
品牌可能沒有消失,但 Galax 系列產品在未來也許會有所變化,特別是 HOF 這個名人堂系列是否還會繼續存在,目前不得而知,畢竟 Rubin GPU 架構的 GeForce RTX 60 系列距離我們還很久…
2026 年 4 月 29 日 17:12 更新 –
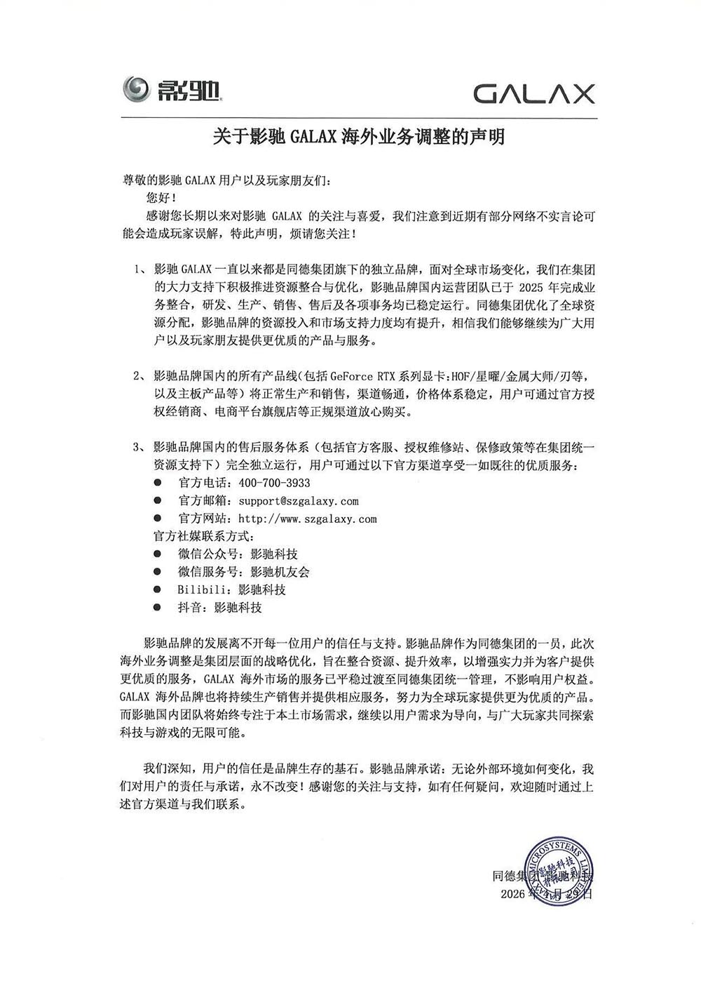
Galax 中國官方帳號針對海外業務調整釋出正式聲明,簡單來說,就如我們報導提到,Palit 已全面接手 Galax,並調整業務方向,把旗下品牌 Galax 專注於中國市場,並確認中國市場的售後體系會完全獨立運行,而後續產品規劃也將現行相同,不會因為 Palit 全面接手而受到影響。

此外 Galax 英文網站也同步釋出聲明確認 Galax 品牌並未終止營運,但從中英文版本的生命比較,我們相信海外市場的比重會大幅降低,未來 Galax 品牌將專注於中國市場:
It has come to our attention that recent reports have inaccurately suggested that GALAX is exiting the graphics card market. We would like to officially clarify the facts:
• Business as Usual: GALAX is not stopping operations. We are continuing to develop, produce, and support our award-winning high-performance hardware.
• A Long-Standing Partnership: GALAX has been a proud member of the Palit Group since 2007. The recent internal transitions are part of a global effort to integrate our brand management for better efficiency and synergy.
• Unified Management: Similar to the successful integration of our internal operations between GALAX and Palit our international “GALAX”, “KFA2” and “HOF” brand is now being managed directly by our headquarters, the Palit Group. This move is designed to strengthen the brand’s global presence, not diminish it.
We thank our community and partners for their continued support. The GALAX, KFA2, HOF and our legendary GPU lineups aren’t going anywhere we are just getting started for the next generation.
